Version Control with Git
Setup Version Control with Git to store your flows and namespace files.
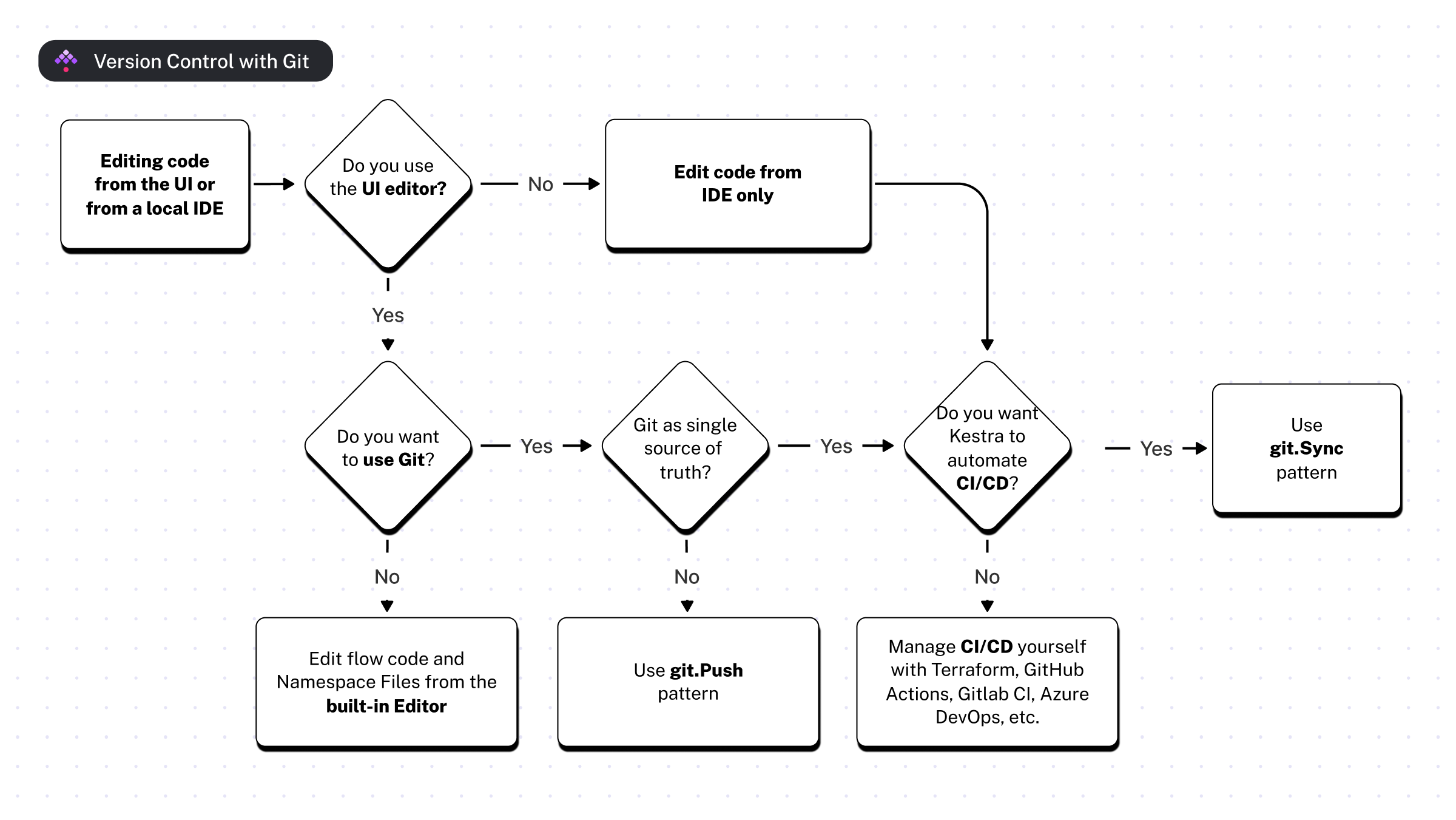
Kestra supports version control with Git. You can use one or more Git repositories to store your Flows and Namespace Files, and track changes to them over time via Git commit history.
There are multiple ways to use Git with Kestra:
- The git.SyncFlows pattern allows you to implement GitOps and use Git as a single source of truth for your flows.
- The git.SyncNamespaceFiles pattern allows you to implement GitOps and use Git as a single source of truth for your namespace files.
- The git.PushFlows pattern allows you to edit your flows from the UI and regularly commit and push changes to Git; this pattern is useful if you want to use the built-in Editor in the UI and still have your code in Git.
- The git.PushNamespaceFiles pattern allows you to edit your namespace files from the UI and regularly commit and push changes to Git; this pattern is useful if you want to use the built-in Editor in the UI and still have your files in Git.
- The CI/CD pattern is useful if you want to manage the CI/CD process yourself e.g. via GitHub Actions or Terraform, and keep Git as a single source of truth for your code.
The image below shows how to choose the right pattern based on your needs:

Let's dive into each of these patterns, and when to use them.
Git SyncFlows and SyncNamespaceFiles
The Git SyncFlows pattern implements GitOps and uses Git as a single source of truth. It allows you to store your flows in Git and use a system flow that automatically syncs changes from Git to Kestra. You can also sync namespace files using the Git SyncNamespaceFiles pattern in the same way.
Here's how that works:
- You store your flows and Namespace Files in Git
- You create a system flow that runs on a schedule and syncs changes from Git to Kestra
- When you want to make a change to a flow or a namespace file, you modify the file in Git
- The system flow syncs changes from Git to Kestra so that even if you make changes to any flows or Namespace Files from the UI, the changes are overwritten by the changes from Git.
This pattern is useful if you want to use Git as a single source of truth and avoid making changes to flows and Namespace Files from the UI. Using this pattern, you don't need to manage any CI/CD pipelines.
If your team follows the GitOps methodology, or you're coming from a Kubernetes background, this pattern is for you.
Here is an example system flow that you can use to declaratively sync changes from Git to Kestra:
id: sync_from_git
namespace: system
tasks:
- id: git
type: io.kestra.plugin.git.SyncFlows
url: https://github.com/kestra/scripts
branch: main
username: git_username
password: "{{ secret('GITHUB_ACCESS_TOKEN') }}"
targetNamespace: git
includeChildNamespaces: true # optional; by default, it's set to false to allow explicit definition
gitDirectory: your_git_dir
triggers:
- id: schedule
type: io.kestra.plugin.core.trigger.Schedule
cron: "*/1 * * * *" # every minute
You can choose to commit this flow to Git or add it from the built-in Editor in Kestra UI — this flow won't be overwritten by the Git reconciliation process.
You can also sync namespace files with the example below:
id: sync_from_git
namespace: system
tasks:
- id: git
type: io.kestra.plugin.git.SyncNamespaceFiles
namespace: prod
gitDirectory: _files # optional; set to _files by default
url: https://github.com/kestra-io/flows
branch: main
username: git_username
password: "{{ secret('GITHUB_ACCESS_TOKEN') }}"
This flow can also be triggered anytime you push changes to Git via a GitHub webhook:
id: sync_from_git
namespace: system
tasks:
- id: git
type: io.kestra.plugin.git.SyncFlows
url: https://github.com/kestra/scripts
branch: main
targetNamespace: git
username: git_username
password: "{{ secret('GITHUB_ACCESS_TOKEN') }}"
triggers:
- id: github_webhook
type: io.kestra.plugin.core.trigger.Webhook
key: "{{ secret('WEBHOOK_KEY') }}"
Note that the webhook key is used to authenticate webhook requests and prevent unauthorized access to your Kestra instance. For the above flow, you would paste the following URL in your GitHub repository settings in the Webhooks section:
http://your_kestra_host:8080/api/v1/<your_tenant>/executions/webhook/prod/sync_from_git/your_secret_key

Following the pattern:
http://<host>/api/v1/<tenant>/executions/webhook/<namespace>/<flow>/<webhook_key>
CI/CD
The CI/CD pattern allows you to use Git as a single source of truth and push code changes to Kestra anytime you merge a pull request. However, in contrast to the Git Sync pattern, you need to manage the CI/CD process yourself e.g. via GitHub Actions or Terraform. Check the CI/CD documentation for more details on how to set up CI/CD for Kestra flows and Namespace Files.
Git PushFlows and PushNamespaceFiles
The Git PushFlows pattern allows you to edit your flows from the UI, and regularly push changes to Git. It's particularly helpful if you want to use the built-in Editor in the UI and have your code change history managed via Git. You can also push namespace files using the Git PushNamespaceFiles pattern in the same way.
Here is example flow that you can use to push flow changes from Kestra to Git:
id: push_to_git
namespace: system
tasks:
- id: commit_and_push
type: io.kestra.plugin.git.PushFlows
url: https://github.com/kestra-io/scripts
sourceNamespace: dev
targetNamespace: pod
flows: "*"
branch: kestra
username: github_username
password: "{{ secret('GITHUB_ACCESS_TOKEN') }}"
commitMessage: add namespace files changes
triggers:
- id: schedule
type: io.kestra.plugin.core.trigger.Schedule
cron: "* */1 * * *" # every hour
Here is an example you can use to push namespace files from Kestra to Git:
id: push_to_git
namespace: system
tasks:
- id: commit_and_push
type: io.kestra.plugin.git.PushNamespaceFiles
namespace: dev
files: "*"
gitDirectory: _files
url: https://github.com/kestra-io/scripts # required string
username: git_username
password: "{{ secret('GITHUB_ACCESS_TOKEN') }}"
branch: dev
commitMessage: "add namespace files"
triggers:
- id: schedule_push_to_git
type: io.kestra.plugin.core.trigger.Schedule
cron: "*/15 * * * *"
You can use that pattern to push changes to a feature branch and create a pull request for review. Once the pull request is approved, you can merge it to the main branch.
Git Clone
The Git Clone pattern allows you to clone a Git repository at runtime. This pattern can be used to orchestrate code maintained in a different code repository (potentially managed by a different team) in the following scenarios:
- dbt projects orchestrated via dbt CLI task
- infrastructure deployments orchestrated via Terraform CLI or Ansible CLI
- Docker builds orchestrated via Docker Build task.
Was this page helpful?